
Sistem Manajemen Pemungutan Suara Online Canggih dalam PHP dan MySQL dengan Kode Sumber
Sistem pemungutan suara daring adalah aplikasi berbasis web yang memungkinkan pengguna memberikan suara mereka melalui internet. Jenis sistem ini banyak digunakan di berbagai bidang seperti politik, pendidikan, dan bisnis, karena memungkinkan proses pemungutan suara yang efisien dan mudah. Dalam artikel ini, kami akan memandu Anda melalui langkah-langkah pembuatan sistem pemungutan suara daring dalam PHP, salah satu bahasa pemrograman paling populer untuk pengembangan web.
Membuat Sistem Pemungutan Suara Online dalam PHP: Panduan Lengkap
Advanced Voting Management System dalam PHP MySQL Free Download adalah sistem pemilihan yang memungkinkan pemilih untuk merekam surat suara rahasia dan menabulasikannya secara elektronik. Suara disimpan sehingga dapat dihitung ulang jika diperlukan.
Sistem Manajemen Pemungutan Suara dapat mempercepat hasil pemilu dan menurunkan biaya penyelenggaraan pemilu dengan mengurangi jumlah orang yang dibutuhkan untuk mengoperasikan tempat pemungutan suara dan menjumlahkan hasil secara signifikan. Namun, perhatian utama dengan e-voting adalah bagaimana menyimpan suara sehingga dapat dihitung ulang jika diperlukan.
Sistem Manajemen Pemungutan Suara dapat mempercepat hasil pemilu dan menurunkan biaya penyelenggaraan pemilu dengan mengurangi jumlah orang yang dibutuhkan untuk mengoperasikan tempat pemungutan suara dan menjumlahkan hasil secara signifikan. Namun, perhatian utama dengan e-voting adalah bagaimana menyimpan suara sehingga dapat dihitung ulang jika diperlukan.
- Pratinjau Suara : Pengguna dapat melihat pratinjau suara mereka sebelum mengirimkannya.
- Banyak Suara : Dukungan untuk banyak pilihan pemungutan suara.
- Penghitungan Hasil melalui Diagram Batang Horizontal : Representasi visual hasil pemungutan suara.
- Cetak Hasil Pemungutan Suara dalam PDF : Opsi untuk mencetak hasil pemungutan suara untuk dokumentasi.
- Urutan Posisi yang Dapat Diubah : Fleksibilitas dalam menampilkan posisi pada surat suara.
- Operasi CRUD untuk Pemilih, Kandidat, dan Jabatan : Manajemen data pemilih, kandidat, dan jabatan yang mudah.
·
Tentukan persyaratannya
. Tentukan tujuan sistem pemungutan suara Anda, jenis metode pemungutan suara
yang ingin Anda gunakan, dan langkah-langkah keamanan yang perlu Anda terapkan.
o
Langkah pertama dalam
membuat sistem pemungutan suara daring adalah merancang skema basis data. Skema
basis data harus mencakup tabel untuk menyimpan informasi tentang pemilih,
kandidat, dan proses pemungutan suara. Berikut ini adalah beberapa tabel utama yang
harus Anda sertakan dalam basis data Anda:
o
Pengguna: Tabel ini
harus menyimpan informasi tentang pemilih, seperti nama, alamat email, dan
kredensial login mereka.
o
Kandidat: Tabel ini
harus menyimpan informasi tentang kandidat yang mencalonkan diri, seperti nama,
afiliasi partai, dan foto.
o
Suara: Tabel ini harus
menyimpan informasi tentang suara yang diberikan oleh pengguna, termasuk ID
pengguna, ID kandidat, serta tanggal dan waktu pemungutan suara.
·
Mendesain basis data .
Mendesain skema basis data dan membuat tabel yang diperlukan untuk menyimpan
informasi pengguna, data pemungutan suara, dan informasi relevan lainnya.
·
Kembangkan front-end .
Buat antarmuka yang mudah digunakan untuk sistem pemungutan suara Anda,
termasuk surat suara dan opsi pemungutan suara.
o
Langkah selanjutnya
adalah mengembangkan antarmuka pengguna untuk sistem pemungutan suara daring
Anda. Antarmuka pengguna harus ramah pengguna dan mudah dinavigasi, sehingga
para pemilih dapat dengan mudah menemukan informasi tentang kandidat dan memberikan
suara mereka. Berikut ini adalah beberapa fitur utama yang harus Anda sertakan
dalam antarmuka pengguna Anda:
o
Profil kandidat: Setiap
kandidat harus memiliki halaman profil yang mencakup informasi tentang latar
belakang, platform, dan pendirian mereka terhadap isu-isu utama.
o
Halaman pemungutan
suara: Halaman pemungutan suara harus memungkinkan pengguna memberikan suara
untuk kandidat pilihannya.
o
Halaman hasil: Halaman
hasil harus menampilkan jumlah suara terkini untuk setiap kandidat dan
diperbarui secara real-time saat suara diberikan.
·
Mengembangkan back-end
. Mengembangkan back-end sistem pemungutan suara Anda menggunakan PHP, termasuk
logika penghitungan suara, kalkulasi hasil, dan validasi data.
·
Uji dan terapkan. Uji
sistem pemungutan suara Anda secara menyeluruh dan terapkan pada server web .
- Buat formulir jajak pendapat: Buat formulir yang menampilkan pertanyaan jajak pendapat dan pilihan kepada pengguna.
- Memproses data jajak pendapat: Memproses data jajak pendapat yang dikirimkan oleh pengguna dan menyimpannya dalam basis data.
- Hitung hasil jajak pendapat: Hitung hasil jajak pendapat berdasarkan data yang disimpan dalam basis data dan tampilkan hasilnya kepada pengguna.
- Mendesain basis data . Mendesain skema basis data dan membuat tabel yang diperlukan untuk menyimpan informasi pengguna, kredensial login, dan informasi relevan lainnya.
- Kembangkan formulir login . Kembangkan formulir login yang mudah digunakan yang meminta pengguna untuk memasukkan kredensial login mereka.
- Validasi kredensial login . Validasi kredensial login pengguna terhadap informasi yang tersimpan dalam basis data.
- Siapkan sesi pengguna . Siapkan sesi pengguna untuk mempertahankan status login pengguna dan menyediakan akses ke sistem pemungutan suara.
PENGUJIAN, PENERAPAN, DAN PEMELIHARAAN
Menguji Sistem Anda
Uji sistem pemungutan suara Anda secara menyeluruh
untuk mengidentifikasi dan memperbaiki bug atau kerentanan apa pun. Lakukan
pengujian kegunaan dengan pengguna sungguhan untuk mengumpulkan umpan balik
guna perbaikan.
Penyebaran
Terapkan sistem Anda pada layanan hosting web yang
andal, pastikan kompatibilitas dengan PHP, MySQL, dan teknologi lain yang
diperlukan. Transmisi data aman dengan enkripsi SSL untuk privasi pengguna.
Pemeliharaan
Perbarui sistem Anda secara berkala untuk menyertakan
fitur baru dan mengatasi masalah keamanan. Pantau kinerja sistem, perbaiki bug
dengan segera, dan berikan dukungan berkelanjutan kepada pengguna.
Sistem Pemungutan Suara Online Tingkat Lanjut dalam
Proyek PHP dan MySQL
|
Nama Proyek |
: |
Sistem Pemungutan Suara Online Lanjutan dalam Proyek PHP |
|
Database yang digunakan |
: |
MySQL |
|
Desain yang digunakan |
: |
HTML JavaScript, Ajax, JQuery, Bootstrap |
|
Peramban yang digunakan |
: |
IE8, Google Chrome, Opera Mozilla |
|
Perangkat lunak yang digunakan |
: |
WAMP/ XAMPP/ LAMP/MAMP |
Tangkapan layar
Merencanakan
dan Mendesain Sistem Pemungutan Suara Online Anda
Di
bagian ini, kita akan membahas tahap perencanaan dan perancangan sistem
pemungutan suara daring Anda. Ini termasuk menentukan fitur dan fungsi sistem
Anda serta merancang antarmuka penggunanya.
Menentukan
Fitur dan Fungsionalitas Sistem Anda
Sebelum
Anda mulai membuat kode sistem pemungutan suara daring, Anda harus terlebih
dahulu merencanakan dan mengonseptualisasikan fitur dan fungsinya. Berikut ini
beberapa pertanyaan untuk membantu Anda memulai:
1.
Jenis pemilihan atau kontes apa yang dapat dibuat?
2.
Apa spesifikasi dan persyaratan setiap pemilihan atau
kontes?
3.
Berapa banyak kandidat atau entri yang diizinkan?
4.
Jenis sistem pemungutan suara apa yang didukung?
5.
Bagaimana pemilih dapat memberikan dan mengubah
suaranya secara daring?
6.
Jenis laporan dan analitik apa yang dibutuhkan?
7.
Bagaimana sistem menangani kesalahan, suara tidak sah,
dan upaya penipuan?
Menjawab pertanyaan-pertanyaan ini dapat membantu Anda membuat rencana yang jelas dan ringkas untuk sistem pemungutan suara daring Anda.
Merancang
Antarmuka Pengguna Sistem Anda
Berikut
adalah beberapa kiat yang perlu dipertimbangkan saat mendesain antarmuka
pengguna sistem Anda:
1.
Tetap sederhana dan mudah dinavigasi
2.
Gunakan label dan instruksi yang jelas dan ringkas
3.
Jadikan responsif dan dapat diakses melalui berbagai
perangkat dan platform
4.
Gunakan warna kontras dan hierarki visual untuk
menyorot elemen penting
5. Uji dengan pengguna nyata untuk mendapatkan umpan balik dan meningkatkan kegunaannya
Mengembangkan
Sistem Pemungutan Suara Online Anda
Membuat
Sistem Login dan Autentikasi
1.
Buat formulir login yang dapat menerima nama pengguna
dan kata sandi pengguna.
2.
Validasi kredensial pengguna dengan memeriksanya
terhadap catatan basis data.
3.
Simpan sesi login pengguna dan tingkat izin dalam
variabel sesi.
4.
Terapkan fitur logout yang dapat mengakhiri sesi login
pengguna.
5.
Amankan sistem login dan autentikasi dengan menggunakan enkripsi,
hashing kata sandi, dan tindakan keamanan lainnya.
Membuat
Modul Pembuatan Pemilihan/Kontes
Modul
pembuatan pemilihan/kontes bertanggung jawab untuk membuat dan mengelola
pemilihan atau kontes. Berikut langkah-langkah untuk membuatnya dalam PHP:
1.
Buat formulir yang dapat mengumpulkan informasi yang
diperlukan untuk membuat pemilihan/kontes, seperti judul, deskripsi, tanggal
mulai dan berakhir, serta kandidat atau entri.
2.
Validasi informasi dan simpan dalam basis data.
3.
Menampilkan daftar pemilihan/kontes yang ada dan
mengizinkan pengguna untuk mengedit atau menghapusnya.
4.
H4: Membuat Modul Pemungutan Suara
5.
Modul pemungutan suara bertanggung jawab untuk
memungkinkan para pemilih memberikan dan mengubah suara mereka secara daring.
Berikut ini langkah-langkah untuk membuatnya dalam PHP:
6.
Buat formulir yang dapat menampilkan rincian
pemilihan/kontes dan kandidat atau entri.
7.
Izinkan pengguna untuk memilih satu atau lebih kandidat
atau entri dan mengirimkan suara mereka.
8.
Validasi suara dan simpan dalam basis data.
9.
Izinkan pengguna mengubah pilihannya sebelum batas
waktu.
Membuat
Modul Penghitungan Suara
2.
Terapkan algoritma penghitungan suara dan hitung
hasilnya.
3. Menyimpan hasil dalam basis data dan menampilkannya kepada pengguna.
Membuat
Modul Tampilan Hasil
2.
Memungkinkan pengguna untuk memfilter dan mengurutkan
hasil menurut berbagai kriteria.
3.
Berikan ringkasan dan analisis hasil menggunakan bagan
atau alat bantu visual lainnya.
Pengujian, Penerapan, dan Pemeliharaan Sistem Pemungutan Suara Online Anda
Menguji Sistem Pemungutan Suara Online Anda dalam PHP dan MySQL
Menguji sistem pemungutan suara daring Anda sangat penting untuk memastikan keamanan, fungsionalitas, dan kegunaannya. Berikut ini beberapa kiat yang perlu dipertimbangkan saat menguji sistem Anda:
- Gunakan alat pengujian otomatis untuk memeriksa bug dan kerentanan.
- Uji sistem Anda di berbagai perangkat, platform, dan browser.
- Libatkan pengguna nyata untuk menguji kegunaan sistem dan pengalaman pengguna.
- Menilai keamanan sistem menggunakan uji penetrasi dan pemindaian kerentanan.
Menerapkan Sistem Pemungutan Suara Online Anda dalam PHP MySQL
Menerapkan sistem pemungutan suara online di web memerlukan langkah-langkah berikut:
- Pilih layanan hosting web yang andal yang dapat mendukung PHP, MySQL, dan teknologi web lainnya.
- Daftarkan nama domain yang sesuai dengan sistem pemungutan suara daring Anda dan mudah diingat.
- Dapatkan sertifikat SSL untuk mengamankan transmisi data dan komunikasi sistem Anda.
- Konfigurasikan pengaturan server dan basis data Anda untuk memastikan kinerja dan keamanan yang optimal.
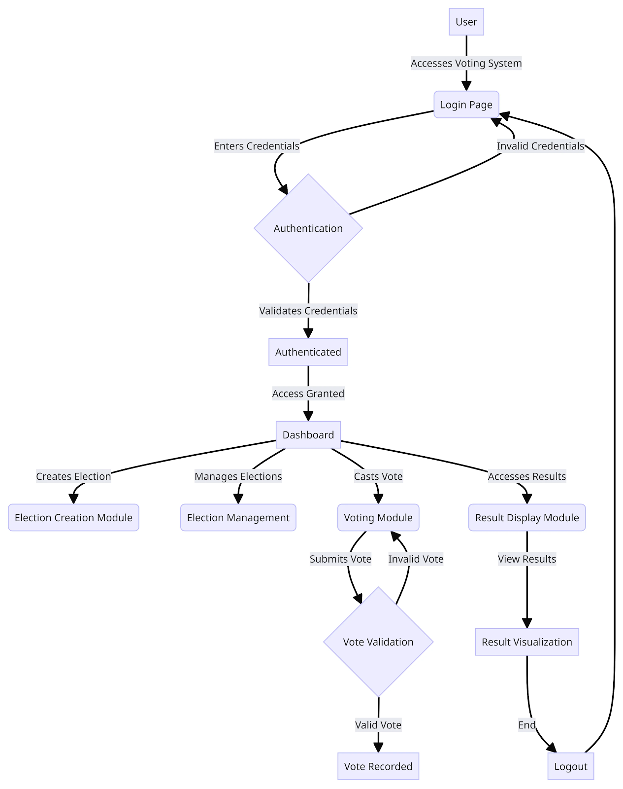
Diagram Alir Sistem Pemungutan Suara Online
Diagram
ER Sistem Pemungutan Suara Online
Entitas:
Pengguna
:
Atribut:
id :
Kunci Utama (PK) yang mewakili pengenal unik untuk setiap pengguna.
nama
pengguna : bidang VARCHAR yang menyimpan nama pengguna pengguna.
kata
sandi : bidang VARCHAR yang menyimpan kata sandi pengguna.
peran :
bidang VARCHAR yang mewakili peran pengguna (misalnya, 'admin' atau 'pemilih').
Pemilihan
:
Atribut:
id :
Kunci Utama (PK) yang mewakili pengenal unik untuk setiap pemilihan.
judul :
bidang VARCHAR yang menyimpan judul pemilihan.
deskripsi
: Bidang TEKS yang menyimpan deskripsi pemilu.
start_date
: bidang DATETIME yang menunjukkan tanggal dan waktu mulai pemilihan.
end_date
: bidang DATETIME yang menunjukkan tanggal dan waktu berakhirnya pemilihan.
Kandidat
:
Atribut:
id :
Kunci Utama (PK) yang mewakili pengenal unik untuk setiap kandidat.
nama :
bidang VARCHAR yang menyimpan nama kandidat.
party_affiliation
: bidang VARCHAR yang menyimpan afiliasi partai kandidat.
photo_url
: bidang VARCHAR yang menyimpan URL foto kandidat.
election_id
: Kunci Asing (FK) yang merujuk pada pemilihan di mana kandidat tersebut
berada.
Suara :
Atribut:
id :
Kunci Utama (PK) yang mewakili pengenal unik untuk setiap suara.
voter_id
: Kunci Asing (FK) yang merujuk pada pengguna yang memberikan suara.
candidate_id
: Kunci Asing (FK) yang merujuk pada kandidat yang suaranya diberikan.
date_time
: bidang DATETIME yang menunjukkan tanggal dan waktu saat pemungutan suara
dilakukan.
Hubungan:
Suara Pengguna :
Hubungan
Satu ke Banyak menunjukkan bahwa seorang pengguna dapat mengajukan beberapa
suara.
Label
Hubungan: “Kirim”
Pemilihan Pengguna :
Hubungan
Satu ke Banyak yang menunjukkan bahwa pengguna dapat mengelola beberapa
pilihan.
Label
Hubungan: “Mengelola”
Pemilihan-Kandidat :
Hubungan
Satu-ke-Banyak yang menunjukkan bahwa suatu pemilihan dapat memiliki beberapa
kandidat yang bersaing.
Label
Hubungan: “Bersaing Dalam”
Pengguna
Suara :
Hubungan
Satu ke Banyak yang menunjukkan bahwa suara diberikan oleh satu pengguna.
Label
Hubungan: “Dilemparkan Oleh”
Pemilih-Kandidat
:
Hubungan
Satu-ke-Banyak yang menunjukkan bahwa suara diberikan untuk satu kandidat.
Label
Hubungan: “Cast For”
- Perbarui sistem Anda secara berkala ke versi terbaru PHP, MySQL, dan teknologi web lainnya.
- Perbaiki bug dan kesalahan segera untuk memastikan kinerja dan keamanan optimal.
- Terapkan umpan balik dan saran pengguna untuk meningkatkan kegunaan dan pengalaman pengguna sistem Anda.
- Lakukan audit keamanan dan penilaian risiko untuk mengidentifikasi potensi ancaman dan kerentanan.
Tidak ada komentar:
Posting Komentar
Thank you for visiting Edu High School. This comment is an Auto Answer from our system please wait if your comment needs to be replied to urgently.
Greetings from us Edu High School.